Анализ клональных популяций NK-клеток на основе данных single-cell транскриптомики
- Авторы: Устюжанина М.О.1,2,3, Коваленко Е.И.1
-
Учреждения:
- ФГБУН «Институт биоорганической химии имени академиков М.М. Шемякина и Ю.А. Овчинникова» Российской академии наук
- АНОО ВО «Сколковский институт науки и технологий»
- ФГАОУ ВО «Российский национальный исследовательский медицинский университет имени Н.И. Пирогова» Министерства здравоохранения РФ
- Выпуск: Том 28, № 4 (2025)
- Страницы: 887-892
- Раздел: КРАТКИЕ СООБЩЕНИЯ
- Дата подачи: 28.04.2025
- Дата принятия к публикации: 22.06.2025
- Дата публикации: 28.09.2025
- URL: https://rusimmun.ru/jour/article/view/17245
- DOI: https://doi.org/10.46235/1028-7221-17245-AOC
- ID: 17245
Цитировать
Полный текст
Аннотация
Естественные киллеры (NK-клетки) являются ключевым компонентом противовирусного иммунитета, демонстрируя исключительную адаптивность при таких инфекциях, как цитомегаловирус человека (hCMV) и SARS-CoV-2. Современные методы single-cell транскриптомики выявили существование клональных популяций NK-клеток с уникальными функциональными профилями, что стирает традиционные границы между врожденным и адаптивным иммунитетом. Однако функциональная гетерогенность и иммунологическая значимость этих клонов остаются недостаточно изученными. Данное исследование направлено на анализ клональной гетерогенности NK-клеток с использованием опубликованных данных scRNA-seq от hCMV-серопозитивных, серонегативных доноров и пациентов с COVID-19, с акцентом на кластер-специфические паттерны экспрессии генов. В работе применялся вычислительный pipeline на основе Seurat для интеграции и кластеризации данных высокого разрешения от hCMV-серопозитивных (n = 5) и серонегативных (n = 2) доноров, а также пациентов с COVID-19 (n = 2). Данные анализировали в Seurat 5 (R) после контроля качества, нормализации (SCTransform), интеграции (коррекция batch-эффектов) и кластеризации (UMAP). Проводили анализ дифференциальной экспрессии генов (критерии: тест Вилкоксона, log2FC > 0,25, p-adj < 0,05) с последующей аннотацией. У hCMV-серопозитивных доноров выявлено 12 транскрипционно различных кластеров NK-клеток с KLRC2 (NKG2C)-зависимой организацией, где отдельные клоны демонстрировали либо повышенный цитотоксический потенциал (активация GZMB/GZMA), либо уникальные профили ингибиторных рецепторов (вариабельная экспрессия KIR). В серонегативной группе обнаружена более простая клональная структура (9 кластеров) с уменьшенным разнообразием KIR, но сохранением характерных эффекторных генетических сигнатур. У пациентов с COVID-19 выявлены различные клональные паттерны: у одного наблюдалась сниженная вариабельность KLRC2 при выраженной экспрессии KLRC1 (NKG2A), тогда как у другого отмечалась гетерогенность KIR без вариаций KLRC2. Наше исследование демонстрирует существование различных клональных популяций NK-клеток при hCMV-инфекции и COVID-19, характеризующихся дивергентной экспрессией активирующих и ингибиторных рецепторов. Полученные данные раскрывают инфекционно-специфическую динамику клональных популяций NK- клеток, подчеркивая их адаптивный потенциал через дифференциальную экспрессию рецепторов в противовирусных ответах.
Полный текст
The study was supported by the Russian Science Foundation grant No. 24-75-10136.
Introduction
Natural killer (NK) cells play a critical role in antiviral immune responses, including those against human cytomegalovirus (hCMV) [3, 7] infection and severe acute respiratory syndrome (COVID-19) [5, 8, 9, 10]. In recent years, single-cell RNA sequencing (scRNA-seq) has revealed the heterogeneity of NK cells, including the existence of clonally expanded populations with unique transcriptional profiles [6].
During CMV infection in both mice and humans, memory NK cell populations emerge through clonal expansion. In mice, the clonal nature of memory NK cells was confirmed using retroviral barcoding with fluorescent labeling to track individual Ly49H+NK cells. After transfer into immunodeficient recipients followed by mCMV infection, these labeled Ly49H+NK cells underwent extensive proliferation, with some clones exceeding 10,000 cells [2].
In humans, clonal expansion of adaptive NKG2C+NK cells were indicated by a distinct pattern of activating KIR receptors associated with self-antigen recognition [1]. Further insights were obtained using mitochondrial DNA mutation tracking, a method previously employed for clonal lineage analysis [4]. Notably, T. Rückert et al. demonstrated that many large clusters identified by scATAC-Seq represent clonal NK cells [6]. These findings highlight the ability of NK cells to form clonal populations, aligning them more closely with adaptive immune cells and underscoring their role in long-term immune defense.
However, the detailed characterization of these clones, including their functional properties and role in immune responses, remains poorly understood. In this study, we analyzed clonal NK cell populations using published scRNA-seq datasets. We identified and compared NK cell clusters in hCMV-seropositive and seronegative donors, as well as in COVID-19 patients. Key differentially expressed genes associated with NK cell function were also determined.
Materials and methods
Data sources
The analysis was performed using publicly available single-cell RNA sequencing datasets obtained from the Gene Expression Omnibus database under accession numbers GSE197037 and GSE184329.
Initial data processing
Initial data processing involved standard quality control measures to filter out low-quality cells, including those with abnormally high mitochondrial gene content or an insufficient number of detected genes. The data were then normalized using the SCTransform method implemented in Seurat 5. To account for technical variation between different samples and donors, we performed dataset integration function in Seurat 5, which effectively corrects for batch effects while preserving biologically relevant variation.
Computational analysis
For dimensionality reduction and visualization, we applied the UMAP algorithm with clustering resolutions set to 1.5 for hCMV datasets and 1.0 for COVID-19 datasets to optimally identify distinct cell populations. Differential gene expression analysis was conducted using the Wilcoxon rank-sum test with Benjamini-Hochberg multiple testing correction, applying thresholds of absolute log2 fold change greater than 0.25 and adjusted p-values below 0.05 for statistical significance. Identified genes were subsequently annotated using Gene Ontology.
Software implementation
All analyses were conducted using R version 4.4.0, primarily utilizing the Seurat 5 package for single-cell data processing and analysis. Data visualization was achieved through ggplot2, while data manipulation and organization were performed using dplyr.
Results and discussion
Analysis of clonal NK cells in hCMV-seropositive and seronegative donors
The initial phase of our investigation focused on characterizing clonal NK cell populations using publicly available single-cell transcriptomics (scRNA- seq) data. We processed with the data from T. Rückert et al. [6] that included NK cell profiles from five hCMV-seropositive and two hCMV-seronegative donors. The original study had examined balanced mixtures of NKG2C+ and NKG2C-NK cell subpopulations (CD3-CD14-CD19-CD7+) at a 1:1 ratio from each donor.
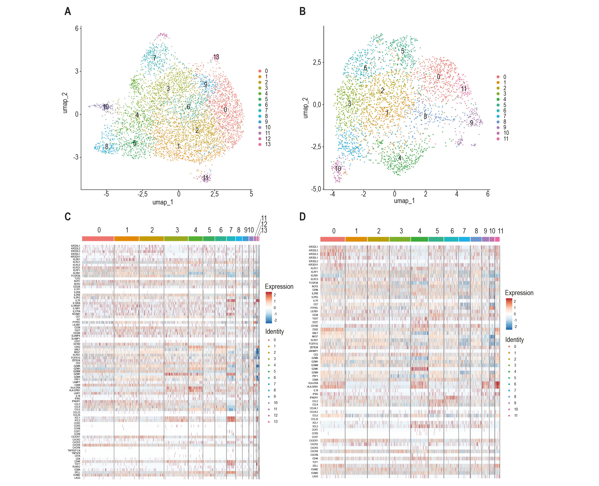
While following the general analytical approach of the original study, we introduced modifications including enhanced UMAP resolution parameters to improve detection of clonal structures. This refined analysis identified 12 distinct NK cell clusters in hCMV-seropositive donors (Figure 1A, B), which were consistently present across all individuals but showed variable proportional representation. The hCMV-seronegative cohort exhibited 9 clusters with similar inter-individual variability (Figure 1C, D).
Figure 1. Single-cell RNA sequencing analysis of 5 hCMV-seropositive and 2 hCMV-seronegative donors from [6]
Note. A, UMAP projection of NK cells from 5 hCMV-seropositive donors showing donor-specific groupings. B, UMAP projection of NK cells from 2 hCMV-seronegative donors displaying clusters for each donor in the integrated dataset. C, UMAP projection of NK cells from 2 hCMV-seronegative donors illustrating donor groupings. D, UMAP projection of NK cells from 5 hCMV-seropositive donors showing clusters for each donor in the integrated dataset. Heatmaps depict normalized expression values of NK cell-associated genes that were differentially expressed in at least one cluster for (E) 5 hCMV-seropositive donors and (F) 2 hCMV-seronegative donors.
Focusing on clonal NK cell characterization, we particularly examined functionally relevant genes. In seropositive donors, UMAP separation was primarily driven by KLRC2 expression (encoding NKG2C) (Figure 1E). However, the 12 clusters demonstrated additional transcriptional differences. For instance, while both Cluster 2 and Cluster 0 showed low KLRC2 expression, Cluster 2 displayed elevated CD38 and CD160 levels, compared to Cluster 0. The upregulation of those genes highlights the higher activation stage of those NK cells. Additionally, Cluster 2 has shown the downregulation of some inhibitory KIRs (KIR2DL3 and KIR3DL1) (Figure 1E). That may suggest that such clusters of NK cells expressing different KIRs receptors may belongs to originally different clonal NK cells.
Among KLRC2-high clusters, Cluster 3 exhibited markedly increased expression of cytotoxic effector genes molecules GZMB and GZMA along with KLRG1 compared to Cluster 1 (Figure 1E). Thus, NK cells from Cluster 3 are probably more cytotoxically active.
Simmilar gene expression patterns were observed in seronegative donors (Figure 1F). While hCMV-seropositive donors showed KLRC2-driven clustering, seronegative donors lacked this pattern and had reduced KIR expression (Figure 1F). However, all clusters retained distinct NK cell-associated gene signatures. (Figure 1F). Nevertheless, each cluster displayed a unique combination of NK cell-associated genes.
COVID-19 patient NK cell clonal analysis
We subsequently analyzed scRNA-seq data from M. Witkowski et al. [11] on NK cell in COVID-19 patients, selecting two patients with the highest cell yields. After removing cells with elevated mitochondrial gene expression and erythrocyte contaminants, high-resolution UMAP projection revealed 13 clusters in the data from first donor and 11 from the second (Figure 2A, B).
Figure 2. Single-cell RNA sequencing analysis of NK cells from two patients from [11]
Note. UMAP projections showing NK cell clusters for (A) patient1 and (B) patient 2. Heatmaps display normalized expression values of NK cell-associated genes differentially expressed in at least one cluster for (C) patient 1 and (D) patient 2.
We performed comparable differential expression analysis of NK cell-associated genes across these identified clusters (Figure 2C, D). For Patient 1, there was less variability in KLRC2 gene expression compared to hCMV-seropositive donors, while the expression of KLRC1 (encoding the inhibitory NKG2A receptor) was more pronounced (Figure 2C). Additionally, fewer KIRs were variable compared to hCMV-seropositive donors (Figure 2C). Moreover, Patient 2 did not show any variability in KLRC1 expression, while exhibiting high expression of KIRs, which varied among the clusters (Figure 2D).
Conclusion
Thus, our study revealed the infection-specific dynamics of clonal NK cell populations, highlighting their adaptive potential through differential receptor expression in antiviral responses.
Об авторах
Мария Олеговна Устюжанина
ФГБУН «Институт биоорганической химии имени академиков М.М. Шемякина и Ю.А. Овчинникова» Российской академии наук; АНОО ВО «Сколковский институт науки и технологий»; ФГАОУ ВО «Российский национальный исследовательский медицинский университет имени Н.И. Пирогова» Министерства здравоохранения РФ
Автор, ответственный за переписку.
Email: mashaust1397@gmail.com
ORCID iD: 0000-0003-3378-6508
аспирант кафедры клеточной и молекулярной биологии Центр наук о жизни, младший научный сотрудник отдела геномики адаптивного иммунитета лаборатории методов иммуносеквенирования, младший научный сотрудник лаборатории биомаркеров института трансляционной медицины
Россия, 117997, г. Москва, ГСП-7, ул. Миклухо-Маклая, 16/10; г. Москва; г. МоскваЕлена Ивановна Коваленко
ФГБУН «Институт биоорганической химии имени академиков М.М. Шемякина и Ю.А. Овчинникова» Российской академии наук
Email: lenkovalen@mail.ru
ORCID iD: 0000-0001-8119-8247
к.б.н., старший научный сотрудник отдела иммунологии лаборатории клеточных взаимодействий
Россия, 117997, г. Москва, ГСП-7, ул. Миклухо-Маклая, 16/10Список литературы
- Béziat V., Liu L.L., Malmberg J.A., Ivarsson M.A., Sohlberg E., Björklund A.T., Retière C., Sverremark-Ekström E., Traherne J., Ljungman P., Schaffer M., Price D.A., Trowsdale J., Michaëlsson J., Ljunggren H.G., Malmberg KJ. NK cell responses to cytomegalovirus infection lead to stable imprints in the human KIR repertoire and involve activating KIRs. Blood, 2013, Vol. 121, no. 14, pp. 2678-2688.
- Grassmann S., Pachmayr L.O., Leube J., Mihatsch L., Andrae I., Flommersfeld S., Oduro J., Cicin-Sain L., Schiemann M., Flossdorf M., Buchholz V.R. Distinct surface expression of activating receptor Ly49H drives differential expansion of NK cell clones upon murine cytomegalovirus infection. Immunity, 2019, Vol. 50, no. 6, pp. 1391-1400.e4.
- Gumá M., Budt M., Sáez A., Brckalo T., Hengel H., Angulo A., López-Botet M. Expansion of CD94/NKG2C+ NK cells in response to human cytomegalovirus-infected fibroblasts. Blood, 2006, Vol. 107, no. 9, pp. 3624-3631.
- Ludwig L.S., Lareau C.A., Ulirsch J.C., Christian E., Muus C., Li L.H., Pelka K., Ge W., Oren Y., Brack A., Law T., Rodman C., Chen J.H., Boland G.M., Hacohen N., Rozenblatt-Rosen O., Aryee M.J., Buenrostro J.D., Regev A., Sankaran V.G. Lineage tracing in humans enabled by mitochondrial mutations and single-cell genomics. Cell, 2019, Vol. 176, no. 6, pp. 1325-1339.e22.
- Maucourant C., Filipovic I., Ponzetta A., Aleman S., Cornillet M., Hertwig L., Strunz B., Lentini A., Reinius B., Brownlie D., Cuapio A., Ask EH., Hull R.M., Haroun-Izquierdo A., Schaffer M., Klingström J., Folkesson E., Buggert M., Sandberg J.K., Eriksson L.I., Rooyackers O., Ljunggren H.G., Malmberg K.J., Michaëlsson J., Marquardt N., Hammer Q., Strålin K., Björkström NK. Natural killer cell immunotypes related to COVID-19 disease severity. Sci. Immunol., 2020, Vol. 5, no. 50, eabd6832. doi: 10.1126/sciimmunol.abd6832.
- Rückert T., Lareau C..A, Mashreghi M.F., Ludwig L.S., Romagnani C. Clonal expansion and epigenetic inheritance of long-lasting NK cell memory. Nat. Immunol., 2022, Vol. 23, no. 11, pp. 1551-1563.
- Ustiuzhanina M.O., Streltsova M.A., Timofeev N.D., Kryukov M.A., Chudakov D.M., Kovalenko E.I. Autologous T-cell-free antigen presentation system unveils hCMV-specific NK cell response. Cells, 2024, Vol. 13, no. 6, 530. doi: 10.3390/cells13060530.
- Ustiuzhanina M.O., Vavilova J.D., Boyko A.A., Streltsova M.A., Kust S.A., Kanevskiy L.M., Sapozhnikov A.M., Iskhakov R.N., Gubernatorova E.O., Drutskaya M.S., Bychinin M.V., Zhukova O.A., Novikova O.N., Sotnikova A.G., Yusubalieva G.M., Baklaushev V.P., Kovalenko E.I. Coordinated Loss and Acquisition of NK cell surface markers accompanied by generalized cytokine dysregulation in COVID-19. Int. J. Mol. Sci., 2023, Vol. 24, no. 3, 1996. doi: 10.3390/ijms24031996.
- Ustiuzhanina M.O., Boyko A.A., Vavilova J.D., Siniavin A.E., Streltsova M.A., Astrakhantseva I.V., Drutskaya M.S., Chudakov D.M., Kovalenko E.I. The Antigen-Specific Response of NK Cells to SARS-CoV-2 Correlates With KIR2DS4 Expression. J. Med. Virol., 2024, Vol. 96, no. 11, e70057. doi: 10.1002/jmv.70057.
- Varchetta S., Mele D., Oliviero B., Mantovani S., Ludovisi S., Cerino A., Bruno R., Castelli A., Mosconi M., Vecchia M., Roda S., Sachs M., Klersy C., Mondelli M.U. Unique immunological profile in patients with COVID-19. Cell. Mol. Immunol. 2021, Vol. 18, no. 3, pp. 604-612.
- Witkowski M., Tizian C., Ferreira-Gomes M., Niemeyer D., Jones T.C., Heinrich F., Frischbutter S., Angermair S., Hohnstein T., Mattiola I., Nawrath P., Mc Ewen S., Zocche S., Viviano E., Heinz G.A., Maurer M., Kölsch U., Chua R.L., Aschman T., Meisel C., Radke J., Sawitzki B., Roehmel J., Allers K., Moos V., Schneider T., Hanitsch L., Mall M.A., Conrad C., Radbruch H., Duerr CU., Trapani J.A., Marcenaro E., Kallinich T., Corman V.M., Kurth F., Sander L.E., Drosten C., Treskatsch S., Durek P., Kruglov A., Radbruch A., Mashreghi M.F., Diefenbach A. Untimely TGFβ responses in COVID-19 limit antiviral functions of NK cells. Nature, 2021, Vol. 600, no. 7888, pp. 295-301.
Дополнительные файлы





